简单计算器
1、系统概述
本次实验的主要内容是设计开发一个支持连续计算的简单计算器,其过程包括设计目标、系统设计与算法流程、界面设计、和运行调试。
2、系统设计
2.1 设计目标
简单计算器开发及其项目扩展
2.2 设计分析与算法流程

2.3 界面设计

2.4 关键类图

3、系统实现(运行调试)

4、系统扩展
在计算器myCalculator开发的基础上,从不同的角度进一步拓展项目的功能和使用范围,本实验中我拓展了求绝对值和三角函数的功能。
5、总结
通过该项目的开发,使我进一步了解基于图形用户界面的Windows应用程序的开发过程,并通过项目实训的扩展练习加深印象,为开发较为复杂的应用程序打下基础。
简单计算器下载地址:
链接: https://pan.baidu.com/s/1R6Au7vgBtHUMt_7x-rN0Lw
提取码: 53mb
多文档文本编辑器
1、系统概述
本实验的主要内容是设计开发一个多文档文本编辑器。在文本编辑器、图像处理器这样的应用软件中,通常需要同时处理一个或多个文档,每个文档独立地执行软件所需要的功能。这种需要在一个窗体中同时包含多个子窗体的应用程序通常称为多文档(MDI)应用程序,子窗体之间可以进行数据交互,也可以互不相干。
2、系统设计
2.1设计目标
设计开发一个多文档文本编辑器
2.2 设计分析与算法流程

2.3 界面设计

2.4 关键类图

2.5 系统实现(运行调试)

3、系统扩展
在多文档文本编辑器SimpleMDIExample开发的基础上,从不同的角度进一步拓展项目的功能和使用范围,本实验中我拓展了的功能
4、总结
通过该项目的开发,使我进一步了解多文档(MDI)应用程序 ,为以后的学习坚实的基础。
多文档文本编辑器下载地址:
链接: https://pan.baidu.com/s/1rVz8qN9rjJb3IzHl-fGjzA
提取码: fy27
学生通讯录
1、系统概述
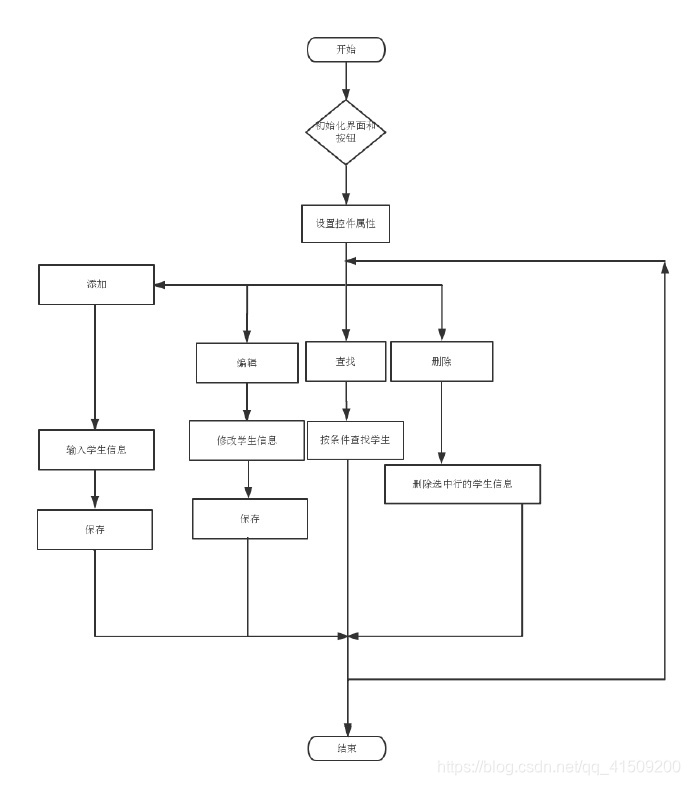
本章的主要内容是设计开发一个学生通讯录软件,采用xml格式存储数据,具备学生信息添加、编辑、删除、查找等功能。
2、系统设计
2.1 设计目标
学生通讯录开发及其项目扩展
2.2 设计分析与算法流程

2.3界面设计

2.4 关键类图

3、系统实现(运行调试)

4、系统扩展
在计算器myContracts开发的基础上,我增加了通过手机号码、邮箱、专业、年龄查找学生信息的功能。
5、总结
通过该项目的开发,使我进一步了解基于对话框界面的Windows应用程序的开发过程,并通过项目实训的扩展练习加深印象,为开发较为复杂的应用程序打下基础。
学生通讯录的下载地址:
链接: https://pan.baidu.com/s/1uvEWTyy30OU3oWMIQWilmg
提取码: h86s
拼图游戏
1、系统概述
本次实验的主要内容是设计开发一个趣味拼图游戏,其功能是对加载的图片进行分割(如分割成3×3矩阵或其他类型矩阵)并随机加载到图片框矩阵中,用户使用鼠标拖动图片框中的图片进行拼图,系统能够自动判别拼图是否成功并进行提示。
2、系统设计
2.1 设计目标
拼图游戏开发及其项目扩展
2.2 设计分析与算法流程

2.3 界面设计


2.4 关键类图

3、系统实现(运行调试)

4、系统扩展
增加挑战模式,单击开始后,系统记录用户拼图的时间,当在规定的时间内完成拼图时,挑战成功;否则游戏终止,挑战失败。
5、总结
通过该项目的开发,使我进一步了解基于对话框界面的Windows应用程序的开发过程,并通过项目实训的扩展练习加深印象,为开发较为复杂的应用程序打下基础。
拼图游戏的压缩包如下链接(因为github上传的文件大小不能超过25M,我就传到了百度网盘中):
https://pan.baidu.com/s/1Pnbcv8blDR93lM6gDtLG3g
提取码:ry39
转载请注明来源,欢迎对文章中的引用来源进行考证,欢迎指出任何有错误或不够清晰的表达,可以邮件至 xingshuaikun@163.com。